进出口知识:外贸常用交易单证

1、出口许可证

出口许可证(Export Licence)是国家机关对出口货物进行检验和管理,批准货物合法出口的法律凭证,是对出口货物实行管制的必要措施。

在实际外贸交易中,所有的出口货物都必须办理出口许可证,才具有出口资格。

出口许可证是海关查验、放行出口货物和银行办理结汇的依据,外贸人员办理出口许可证主要有两种途径,分别是书面申领和网上申领。

2、原产地证明书

原产地证明书(Certificate of Origin,CO)是应买方要求,由生产地商品检验机构或商会签发,证明货物原产地或制造地的证明文件。

我国签发原产地证明书的机构有两个,分别是国家商品检验局和国际贸易促进委员会,一般来说,买方需要承担申请原产地证明书的相关费用。

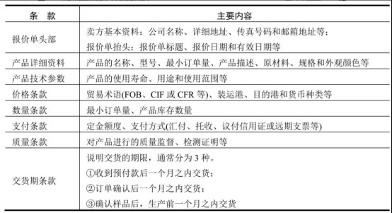
3、报价单

报价单也可以说是价格清单,是卖方提供给买方的报价,以便买方更加清晰地了解货物的价格、种类和数量等信息。

出口的货物种类繁多,但报价单的常规内容都是固定的。

报关单付汇证明联_出口许可证_原产地证明书

4、报关单

报关单全称为进出口货物报关单,是进出口货物收发货人或其代理人,根据海关的相关要求对进出口货物的实际情况作出书面说明。

报关单在对外经济贸易活动中具有重要的法律地位,它既是监管、征税、统计和调查的依据,核销、退税和外汇管理的凭证,还是海关处理走私、骗税和套汇等违法行为的证据。

5、汇票

汇票(Bill of Exchange,Draft)是由出票人签发,委托付款人在见票时或在指定日期无条件支付约定金额给收款人或者持票人的票据。

汇票的类型比较多样,具体可以按照付款人、附属单据和付款时间的不同分为3类。

2002826189.jpg

6、发票

发票(Invoice)又可称为付款单,是单位或个人在购销商品或接受服务以及从事其他经营活动时,所开具的收付款凭证。

发票不仅是交易核算的原始依据,还是审计机关和税务机关调查审核的重要依据。

外贸交易中的发票种类众多,通常应根据不同的用途开具不同类型的发票。

外贸交易中常见的发票主要有6种。

原产地证明书_出口许可证_报关单付汇证明联

7、提单

提单(Bill of Lading,B/L)是承运人承运货物时签发给托运人的凭证,是双方明确责任和义务的依据。提单必须经过承运人或船舶公司签字后才能生效。收货人凭提单可以向货源目的地的运输部门提货。

2004056834.jpg

8、装箱单

装箱单(Packing List,P/L)列明了信用证或合同中交易双方约定的有关包装的事宜,例如产品的包装规格、材料和数量等,以便买方在货物到达目的港时供海关检查核对货物。

装箱单详情:

由于缮制装箱单的公司不同,其内容也会有所差异,但主要内容都包括包装单名称、编号、日期、唛头、货物名称、货物规格、货物数量、货物毛净重、包装单位、包装材料和包装规格等。下面为大家介绍装箱单的主要条款,帮助大家进一步了解装箱单的构成。

(1)出单人(Issuer):填写卖方的名称与地址,若使用信用证支付,此项应与信用证受益人的名称和地址一致。

(2)收单人(To):填写买方的名称与地址,若使用信用证支付,此项应与信用证开证人的名称和地址一致。特殊情况下可以不填,或填写“To whom it may concern(致有关人)”。

(3)发票号(Invoice NO.):填写发票号码。

(4)日期(Date):填写装箱单的缮制日期,必须与发票日期一致,不能晚于提单日期和信用证的有效日期。

(5)运输标志(Marks and Numbers):又称为唛头,是出口货物包装上的装运标记与号码,必须符合信用证要求,与发票、提单内容一致。

(6)包装的类型、数量和货物描述(Number and kind of packages,description of goods):填写货物和包装的详细信息。

(7)自由处理区:填写其他条款中不能或不便表达的内容。

9、保险单

保险单(Insurance Policy)又称为保单,是投保人与保险人签订保险合同的书面证明。根据我国《保险法》的规定,当投保人与保险人就合同条款协商一致后,保险合同即视为成立,不取决于是否签发保险单。

保险的种类按照货物的不同运输方式,对外货运保险大致可以分为4种,分别为海洋运输保险、陆上运输保险、航空运输保险和有包运输保险。

10、检验证书

检验证书(Certificate of Inspection)是商检机构对进出口货物进行检验或鉴定后出具的书面证明。按照我国相关法律规定,凡是需要通过商检机构检验合格才能出口的商品,外贸人员Zui晚必须在报关或装运前7天申请报检。

检验证书的类型:

出口货物的检验包括品质检验、安全卫生检验、数量检验和重量检验等,由于检验内容不同,发放的检验证书也有所不同。一般来说,出口货物常见的检验证书有7种。

2004663063.jpg

XM