黄金期权即将上市,黄金期权具有较强的杠杆性,并且可以少量资金进行大额投资,还具有降低风险的功能,目前国内期权市场主要有7个品种,一个50ETF,
6个是商品期权,分别是豆粕期权、白糖期权、铜期权、橡胶期权、玉米期权和棉花期权。如果黄金期权正式推出,它将成为国内第7个商品期权。
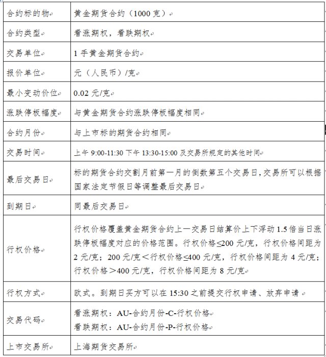
黄金合约:

黄金期权如何模拟交易?
一、开户流程:
客户通过期货公司开户。在交易所模拟测试环境已有交易编码的,可直接参与模拟交易。
二、挂牌合约:
黄金期货和黄金期权同时开展模拟交易。初始挂牌的黄金期货合约对应月份为AU1909、AU1910、AU1911、AU1912、AU2002、AU2004、AU2006及AU2008。初始挂牌的黄金期权合约对应月份为AU1910、AU1911、AU1912、AU2002、AU2004、AU2006及AU2008。
三、交易时间:
模拟交易时间与日盘时间保持一致,不能够进行夜盘交易。
四、相关参数:
模拟交易期间,黄金期货相关的参数和实盘的数据一样。

五、持仓限额:
模拟交易中黄金期货持仓限额根据交易所现有规定确定。
模拟交易中黄金期权与黄金期货分开限仓,黄金期权不是期货公司会员、客户与做市商的持仓限额均采用绝对值,期货公司会员通常不设立限仓。黄金期货合约的交割月前二月之前,非期货公司会员的黄金期权持仓限额均为18000手,客户黄金期权的持仓限额为9000手,做市商黄金期权持仓限额均为27000手;黄金期货合约交割月的前一月(也就是期权到期日所在月份),非期货公司会员黄金期权的持仓限额均为5400手,客户黄金期权的持仓限额为2700手,做市商黄金期权持仓的限额为9000手。

会员单位应该在模拟交易过程中管理好客户持仓,为了避免到期日黄金期货合约会超仓。
六、套保申请:
模拟交易可以申请套期保值额度。获批的套保额度是可以用于期货交易和期权交易的。
七、合约询价:
当偶数月份期权合约不存在合理买卖价差时,非期货公司会员及客户均可以在偶数月份期权合约上向做市商进行询价。询价请求必须指明期权合约代码,对同一期权合约的询价时间间隔不能低于60秒。交易所可以根据市场情况调整合约的询价。
各会员单位要认真做好黄金期权仿真交易的各项准备工作,严格控制市场风险,确保黄金期权仿真交易平稳运行,投资有风险,入市需谨慎!(文章来源:蓝火期权招商)