· ··
规模百亿的顶级交易员,也有翻车翻大了的时候:一位在华尔街被称为石油之王的男人,战绩堪称神话,无论暴涨还是大跌行情,都是他挣钱的好机会,然而今年,却遭遇了惨烈巨亏。
其实,别说是交易员了,就算是持有现货的真·石油大亨,经营生意60载,门徒遍布东南亚,遭遇一次巨亏,也能让庞大的商业帝国一朝崩塌。
交易之神,在退休之前,都不能半场开香槟。
1./ 华尔街石油之王,遭遇惨烈巨亏/
华尔街不缺传奇,更不缺传奇的破灭。
最新消息,全球著名的原油交易员皮埃尔·安杜兰在可可市场大举做多,惨烈大败,到6月底,他的旗舰基金“安杜兰大宗商品全权委托增强型基金”年内巨亏57%。

(界面新闻)
安杜兰在致投资者信里说自己已经削减旗下所有基金的可可多头敞口,还说基金“近期的表现非常令人失望”。
这位皮埃尔·安杜兰,是全球最大石油对冲基金安杜兰资本(Andurand Capital)的掌门人。从十年前就已经是原油期货交易市场的风云人物,连续十年不败战绩,多次踩中大行情。
2008油价史诗级崩盘他押中了,2014油价暴跌和2016油价反弹都让他赚了一波。

这小哥2007年就创办了对冲基金,资管规模从成立之初的3亿美元一度飙升至24亿美元,已经超过百亿人民币级别的,增值全靠他的神操作交易。
不过,让他一战封神的还是2020年初那一波:2020年2月,安杜兰在油价55美元时就再次大胆预测“要出现历史性的负油价了”,一改“原油多头”作风,大举做空原油,根本没人信他,大家都抄底,一群人穿仓了,只有他赚了一大笔。等4月份一刺激,他再次拍板,果断反手做多,三个多月便在石油交易中获得了3亿美元的回报。
那一年,他的基金翻了两倍多。
然而,做了十几年石油的安杜兰,去年突然盯上其他品种,开始了翻车之旅。
去年6月的一封致投资者信中,安杜兰说,安杜兰资本在6月份欧佩克+会议之前已“完全退出”了石油期货多头头寸,目前对原油市场的展望“喜忧参半”。不过信中也提到,“一旦供应方面的情况更加明朗,我们将重新介入原油市场。”
不玩石油,安杜兰看上的是可可和铜,从去年3月就开始做可可期货,大举买入多头头寸,还在投资者信中大力推荐:
“纽约和伦敦期货交易所的可可库存将在今年年底耗尽,并认为由于象牙海岸和加纳的作物遭受了恶劣天气和疾病的影响,本季度的可可缺口在65万至70万吨之间。这高于国际可可组织预测的43.9万吨的缺口。”
“我们仍然认为,我们正处于铜牛市的开端,最近的涨势仅仅标志着开始。虽然价格上涨将伴随着波动性的增加,但我们仍然预计铜价将在未来十年内将大幅走高,以刺激新的供应。”投资者信中还留下了这样的判断。
最终,去年全年,安杜兰的旗舰基金靠押注可可赚了至少50%。
但是,来年就栽大跟头了。
2025年初,可可价格直接从每吨12000美元砸到8000美元,欧洲巧克力消费量创五年新低,亚洲需求更是暴跌16%。欧洲可可豆加工量同比暴跌7.2%,创2020年来最低。到2月,国际可可组织(ICCO)发布预警:2024/25年度全球可可供应过剩14.2万吨。
消息一出,纽约可可期货单日暴跌11%,价格砸穿9000美元关口。
期货不怕走趋势,就怕上下巨震,最容易穿仓,这一次安杜兰手忙脚乱,亏得比前几个月还多。
6月底,安杜兰致信投资者还说“我们坚信可可价格会涨回来!”
然而,可可还在继续跌呢,8月1日,可可期货价格已经只有8227美元/吨了,年内累计跌幅29.23%。
看来石油之王,不应该随便换品种做,当一个“专情的男人”不好吗。
2./ 奋斗60余年建石油帝国,78岁东南亚教父终破产/
嗨,别说皮埃尔·安杜兰只是个交易员,在商品期货市场,手里有海量现货的大庄,都有巨亏翻车的时候。
先说个数,这些年国内的民营加油站,超过半数是福建人开的,尤其福建莆田人,他们的油不是来自三桶油,而是来自东南亚,背后是一个能量极高的大佬。
这个人就是新加坡石油大王林恩强,在国内可能并不出名,但在东南亚,绝对是教父级别的人物,外号“林OK”,因为坊间传闻,在新加坡要买油,必须他点头说“OK”才行。
就是这样一位教父,去年年底被新加坡法院判了17年半,老头儿得蹲到2043年的,100岁才能出狱,他和他的子女以及名下的兴隆集团同时被宣布破产。

(新加坡高等法院门口的林恩强左二)
林恩强12岁到新加坡,白手起家在20岁就创立了兴隆公司,用油罐车收油卖油。几年后,他买了第一艘100吨油轮——海狮号,进军了全球石油贸易,陆续购入多艘大型邮轮,并出租邮轮供大型跨国石油公司使用,建立了亚太地区最大的独立石油产品仓储中心——环宇仓储。
到90年代,兴隆建立了新加坡本土最大的运油船队,鼎盛时期运营着小到180吨的近海驳船,大到31.8万吨的130多艘大型油轮。到2010年后,兴隆每年的石油交易总值高达140亿美元,一度超过BP、壳牌等跨国巨头在亚洲市场的份额。
规模大,江湖影响力也大。
据说,林恩强对朋友都特别仗义。只要他手里有周转的资金,就绝不开口提欠款。他的“林OK”外号,就是在这时候传出来的。
一方面,在新加坡买油,林恩强不点头示意OK,即便你有再多钱,也无济于事。
另一方面,如果林恩强认为你是朋友,别说买油,找他借钱借车借船,他都不会拒绝,常常豪爽地说“OK”,尤其是对老乡。
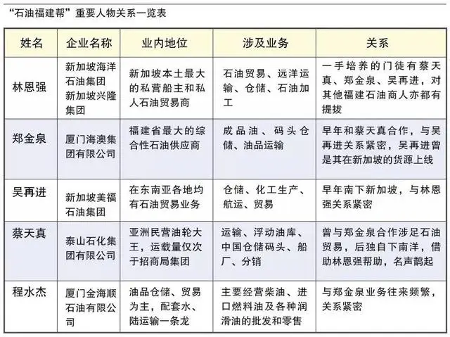
在2010年《能源》杂志上,一篇名为《揭密“石油福建帮”》的文章,第一次揭露了这个隐秘而富有的群体,并提到了林恩强:
如果将福建石油商人比成一个依附在石油资源上的庞大帮派的话,那么林恩强的名字便是教父的化身,他的地位就如同美国电影《教父》中的维托·唐·柯里昂,话语权威,受人敬仰。

泰山石化创始人蔡天真、蔡玉意夫妻,海澳集团的郑金泉,美福石油的吴再进,厦门金海顺的程水杰都是他徒弟,借钱借船拿货都找他。
但是,当周期突然来临时,谁也想不到,这个庞大的商业帝国竟然不堪一击。
在全球油价经历疯狂下跌过后的2020年,兴隆集团突然爆出债务丑闻:
新加坡石油巨头之一的兴隆集团(Hin Leong)银行债务至少达30亿美元,目前正就其财务状况与多家银行商讨。
公司总负债额为40.5亿美元,资产仅为7.14亿美元。
兴隆集团及其顾问4月15日与向其贷款的10家银行进行了网上会议,包括汇丰、渣打、德意志银行等。
随后,兴隆宣布:
因未能与债权人就公司38.5亿美元债务达成协议,根据《新加坡公司法》第211(B)条正式向法院申请破产保护。
这可是个震惊全球的大雷。
兴隆集团欠下的38.5亿美元债务,共属于23家银行。

其中,汇丰银行的敞口最大,为6亿美元;新加坡本地的三家银行:星展集团(DBS Group)、华侨银行(OCBC Bank)、大华银行(UOB),敞口共计超6亿美元。
林恩强对此公开回应:
“过去几年期货交易亏损约8亿美元,但财务报告中并未反映这些内容。”
“在这件事上,我曾经指示财务部门在财报中隐匿了最近几年的亏损,告诉他们如果出问题我来负责。”
同时他还说,这些损失都是油价崩跌和新冠疫情导致的。
去年年初疫情来袭,国际油价断崖式下跌,整个石油圈都遭遇了震动:
期货价格更叫人大跌眼镜,直接跌到负数,许多资金一夜爆仓,林恩强的8亿美元,可能就是在这个波动行情当中亏没的。
其实,就算兴隆没有开期货的单子,现货也挡不住,疫情下石油需求减少价格低得不行,航运成本还在逐渐走高。
亏完之后隐瞒不说,直接做假账,这事儿可跑不了。从他家出事之后,整个东南亚的石油圈和商界,都陷入了一种混乱,各种信用证开证行、石油承运人、船东、贸易商都卷入进来,三天两头需要上法院应对诉讼。
3./ “交易切忌半场开香槟”/
其实,明眼人都知道,做了五六十年石油贸易,林恩强早已交班给儿子女儿,交易大概率不是他本人做的。
老头把亏损假账等所有事情,都揽到自己身上,无非是为了保住儿子。
林恩强的儿子林志朋在法庭上也指认了老爹:兴隆过去几年在期货交易上巨亏约8亿美元,为了隐瞒这笔亏损,父亲林恩强指示财务部在会计报告中隐匿亏损,并告诉他们如果出问题他来负责。

林恩强(右)与其儿子林志明(左)
回想起来,林恩强说,2020年前后他在期货交易亏损约8亿美元,感情皮埃尔·安杜兰赚的十几亿美元是从他家这儿弄的呢。
现在这个钱,又被安杜兰从可可期货亏回去了,果然,出来混都是要还的。
跟皮埃尔安杜兰类似的错误,美国一家对冲基金Amaranth旗下一位顶级交易员布莱恩·亨特,也犯过。
他的战绩,一点也不比安杜兰差,在2005年就豪赌天然气做多,最后天然气涨价3倍,亨特光是到手的奖金就拿了1亿美元,还被Traders Monthly杂志列为顶尖交易员榜单中的第29位。

到了2006年,亨特判断明年的冬天会回归寒冬,需求大幅回升价格将要暴涨。于是,他开始下重仓做空短期天然气合约和做多远期天然气合约。截至2月底,在NYMEX中11月看空天然气合约中有70%是他的仓位,而在2007年1月看多天然气合约中,有60%是他的仓位。这还不够,他又做多2008年3月天然气,做空2008年4月天然气。
在2006年上半年,他下了多笔交易,给公司足足赚了20亿美元。
然而,到了9月份,天然气价格意外大跌,月底,Amaranth基金的亏损额扩大到了66亿美元,占其总资产的70%还多,随后宣告破产,其持有的头寸只能被JP Morgan投行以及Citadel进场清算,布莱恩·亨特也就此被扫地出门。
类似的交易员,还有很多。
比如日本住友商社的滨中泰男,在90年代大量做多推高全球铜价,然而投机失败最终造成住友商社巨亏26亿美元,也因此被判8年监禁。
比如法国兴业银行的Jérôme Kérviél,他私自动用银行资金,对欧股期货投下做空的巨额筹码,并设置了虚假的对冲头寸。结果次贷危机一来,这笔投机交易最终导致兴业银行巨亏71亿美元,他也因此在2008年获得了历史上“魔鬼交易员之最”的称号。
在如今的华尔街,突然爆赚上亿美元的顶级交易员年年都有,但是能在关键时刻保持理性,控制仓位不翻车并且“活下去”更重要,毕竟在市场里笑到最后的,不是最聪明的预言家,而是幸存者。
市场变化无常,战绩再牛名气再响的交易大神,也得小心翻车。
参考资料:
《突然,价格崩盘!金融大佬,巨亏57%!》,证券时报
《转战铜和可可!“原油交易之神”:此间乐,不思油也》,财联社
《身家曾达150亿元石油大亨栽倒:不但破产还要坐牢到99岁!》,